INICIO
IMIB
Presentación
Dirección y Órganos Asesores
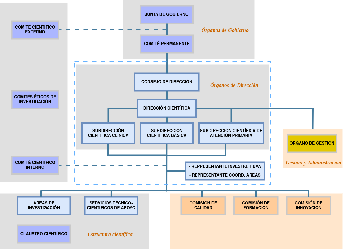
Organigrama
Personas
Información Económica
ACTIVIDAD
Investigación e Innovación
Plataformas
Donaciones
Formación
ÁREAS DE INVESTIGACIÓN
Área 1. Hematología y Oncología Clínico - Experimental. Genética Clínica
Área 2. Enfermedades Cardiovasculares y Respiratorias
Área 3. Enfermedades Digestivas y Endocrino-Metabólicas
Área 4. Neurociencias y Órganos de los Sentidos
Área 5. Epidemiología, Salud Pública y Servicios de Salud
Área 6. Inmunología, Microbiología y Enfermedades Infecciosas
Área 7. Biotecnología. Aplicaciones Sanitarias de Biociencias
COMUNICACIÓN
Español
English
/ Organigrama
Organigrama